10 景品表示法関係

10-1表 景品表示法違反事件処理件数の推移
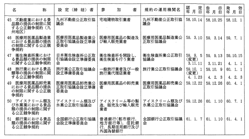
10-2表 景品関係公正競争規約一覧






10-3表 表示関係公正競争規約一覧