7 適用除外関係
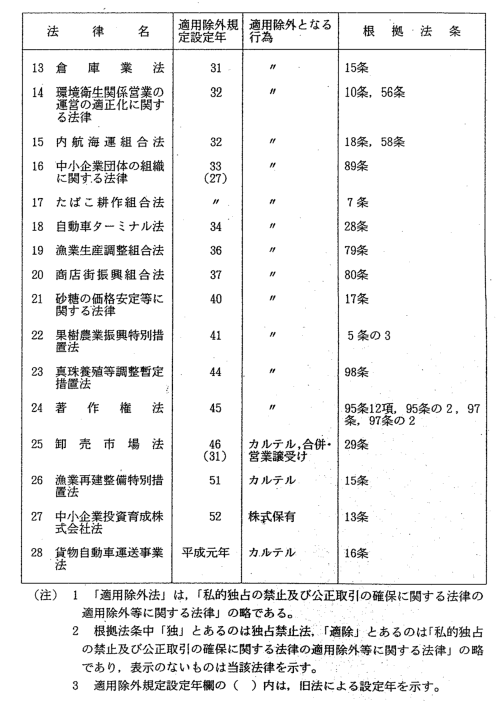
| 7-1表 | 独占禁止法適用除外制度根拠法令一覧 | |||||||||||||||||||||||||||||||||||||||||||||||||||||||||||||
![]() ![]() ![]() ![]() ![]() ![]()
|
||||||||||||||||||||||||||||||||||||||||||||||||||||||||||||||
| 7-2表 | 年次別・適用除外法令別カルテル件数の推移 | |||||||||||||||||||||||||||||||||||||||||||||||||||||||||||||
![]()
|
![]() ![]()
|
|||||||||||||||||||||||||||||||||||||||||||||||||||||||||||||
| 7-3表 | 中小企業団体の組織に関する法律に基づく共同行為 | |||||||||||||||||||||||||||||||||||||||||||||||||||||||||||||
|
||||||||||||||||||||||||||||||||||||||||||||||||||||||||||||||
| 7-4 | 輸出入取引に基づく共同行為 | |||||||||||||||||||||||||||||||||||||||||||||||||||||||||||||
|
||||||||||||||||||||||||||||||||||||||||||||||||||||||||||||||
| 7-5表 | 漁業生産調整組合法に基づく共同行為 | |||||||||||||||||||||||||||||||||||||||||||||||||||||||||||||
![]() |
||||||||||||||||||||||||||||||||||||||||||||||||||||||||||||||
| 7-6表 | 輸出水産業の振興に関する法律に基づく共同行為 | |||||||||||||||||||||||||||||||||||||||||||||||||||||||||||||
![]() |
||||||||||||||||||||||||||||||||||||||||||||||||||||||||||||||
| 7-7表 | 内航海運組合法に基づく共同行為 | |||||||||||||||||||||||||||||||||||||||||||||||||||||||||||||
![]() |
||||||||||||||||||||||||||||||||||||||||||||||||||||||||||||||
| 7-8表 | 環境衛生関係営業の運営の適正化に関する法律に基づく共同行為 | |||||||||||||||||||||||||||||||||||||||||||||||||||||||||||||
![]() |
||||||||||||||||||||||||||||||||||||||||||||||||||||||||||||||